兄弟牌双针电脑直驱平缝车二次询价


询价公告(第二次)
(项目编号:2601145)
为满足公司生产运营需求,现就兄弟牌双针电脑直驱切线
平缝车采购项目进行公开询价,欢迎符合资格条件的供应商参
与报价。
一、项目基本情况
(一)项目名称:兄弟牌双针电脑直驱切线平缝车。
(二)采购方式:询价。
(三)预算金额:90,500.00元(人民币)。
(四)本项目不接受联合体投标。
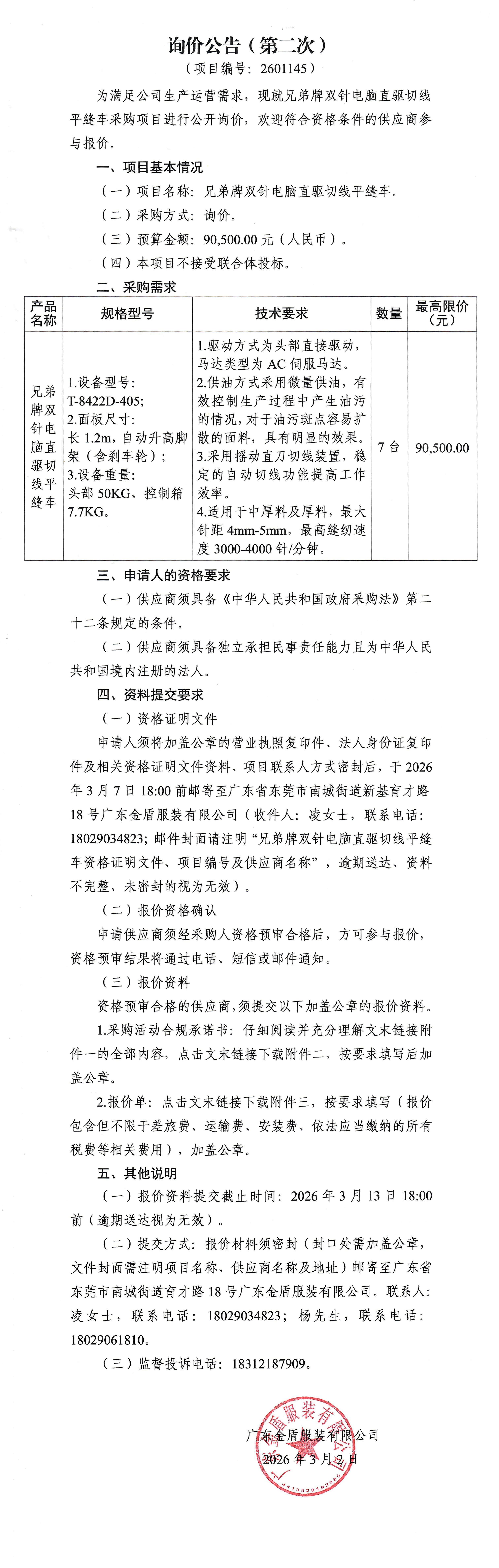
二、采购需求
| 产品名称 | 规格型号 | 技术要求 | 数量 | 最高限价(元) |
| 兄弟牌双针电脑直驱切线平缝车 | 1.设备型号:T-8422D-405;2.面板尺寸:长1.2m,自动升高脚架(含刹车轮);3.设备重量:头部50KG、控制箱7.7KG | 1.驱动方式为头部直接驱动,马达类型为AC伺服马达。2.供油方式采用微量供油,有效控制生产过程中产生油污的情况,对于油污斑点容易扩散的面料,具有明显的效果。3.采用摇动直刀切线装置,稳定的自动切线功能提高工作效率。4.适用于中厚料及厚料,最大针距4mm-5mm,最高缝纫速度3000-4000针/分钟。 | 7台 | 90,500.00 |
三、申请人的资格要求
(一)供应商须具备《中华人民共和国政府采购法》第二
十二条规定的条件。
(二)供应商须具备独立承担民事责任能力且为中华人民
共和国境内注册的法人。
四、资料提交要求
(一)资格证明文件
申请人须将加盖公章的营业执照复印件、法人身份证复印
件及相关资格证明文件资料、项目联系人方式密封后,于2026
年3月7日18:00前邮寄至广东省东莞市南城街道新基育才路
18号广东金盾服装有限公司(收件人:凌女士,联系电话:
18029034823;邮件封面请注明“兄弟牌双针电脑直驱切线平缝
车资格证明文件、项目编号及供应商名称”,逾期送达、资料
不完整、未密封的视为无效)
(二)报价资格确认
申请供应商须经采购人资格预审合格后,方可参与报价,
资格预审结果将通过电话、短信或邮件通知。
(三)报价资料
资格预审合格的供应商,须提交以下加盖公章的报价资料。
1.采购活动合规承诺书:仔细阅读并充分理解文末链接附
件一的全部内容,点击文末链接*****二,按要求填写后加
盖公章。
2.报价单:点击文末链接*****三,按要求填写(报价
包含但不限于差旅费、运输费、安装费、依法应当缴纳的所有
税费等相关费用),加盖公章。
五、其他说明
(一)报价资料提交截止时间:2026年3月13日18:00
前(逾期送达视为无效)。
(二)提交方式:报价材料须密封(封口处需加盖公章,
文件封面需注明项目名称、供应商名称及地址)邮寄至广东省
东莞市南城街道育才路18号广东金盾服装有限公司。联系人:
凌女士,联系电话:18029034823;杨先生,联系电话:
18029061810。
(三)监督投诉电话:18312187909。
广东金盾服装有限公司
2026年3月2日
