通城县隽水初级中学2025年秋季七年级校服采购项目招标结果公示
全链路投标指引协助,定制信息、下一步操作指引、自动撰写标书、标书评分、合同起草签署等
通城县隽水初级中学2025年秋季七年级校服采购项目招标结果公示
我校2025年秋季七年级学生校服采购项目的公开招标工作已顺利完成,并于2026年1月27日完成评标工作。现将中标结果公示如下:


编辑:胡莎
审核:罗琼

更多资讯,请扫码关注“隽水中学”
如果你喜欢,请转发。
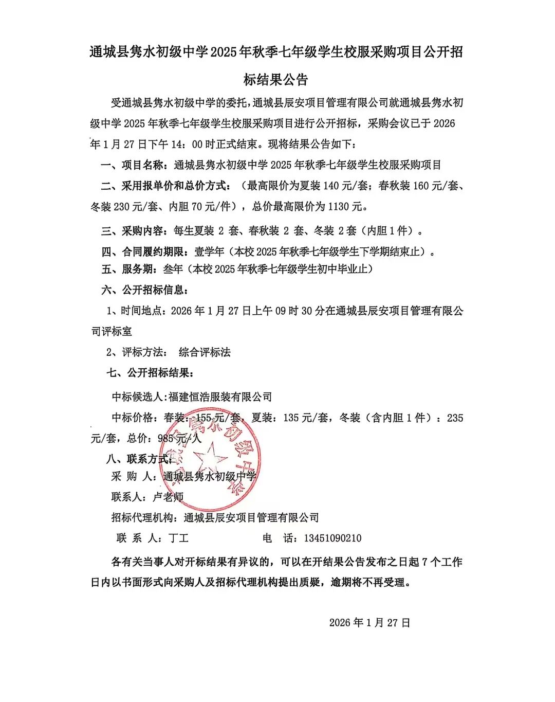
通城县隽水初级中学2025年秋季七年级学生校服采购项目公开招
标结果公告
受通城县隽水初级中学的委托,通城县辰安项目管理有限公司就通城县隽水初
级中学2025年秋季七年级学生校服采购项目进行公开招标,采购会议已于2026
年1月27日下午14:00时正式结束。现将结果公告如下:
一、项目名称:通城县隽水初级中学2025年秋季七年级学生校服采购项目
二、采用报单价和总价方式:(最高限价为夏装140元/套;春秋装160元/套、
冬装230元/套、内胆70元/件),总价最高限价为1130元。
三、采购内容:每生夏装2套、春秋装2套、冬装2套(内胆1件)。
四、合同履约期限:壹学年(本校2025年秋季七年级学生下学期结束止)。
五、服务期:叁年(本校2025年秋季七年级学生初中毕业止)
六、公开招标信息:
1、时间地点:2026年1月27日上午09时30分在通城县辰安项目管理有限公
司评标室
2、评标方法:综合评标法
七、公开招标结果:
中标候选人:福建恒浩服装有限公司
中标价格:春装:155.元/套,夏装:135元/套,冬装(含内胆1件):235
元/套,总价:985元/人
L
八、联系方式:
采购人:通城县隽水初级中学
联系人:卢老师
招标代理机构:通城县辰安项目管理有限公司
联系人:丁工电话:13451090210
各有关当事人对开标结果有异议的,可以在开结果公告发布之日起7个工作
日内以书面形式向采购人及招标代理机构提出质疑,逾期将不再受理。
2026年1月27日
中
2
品
