🎉 服装招标采购网(www.fsbid.cn),中国服装招标采购网 - 服装招标|服饰招标|工服招标|制服招标
登录/注册
教程中心
私有部署
首页
招标广场
中标公告
拟在建项目
发布公告
采招商务
定制采招信息
甲方业主目录
AI大模型配置
基本信息
大模型训练
大模型微调
开始对话
DB伙伴中心
Ai智能体工作台
合作伙伴专享,投标全链路工作AI模型指引工作流
DB投标工作室
战略伙伴专享,投标+Ai双专家全流程投标工作室
深色模式
用户协议
隐私政策
联系我们
北京华做科技集团
|
关于我们
主办:天津华作国际招标有限公司
津ICP备2025035564号-10
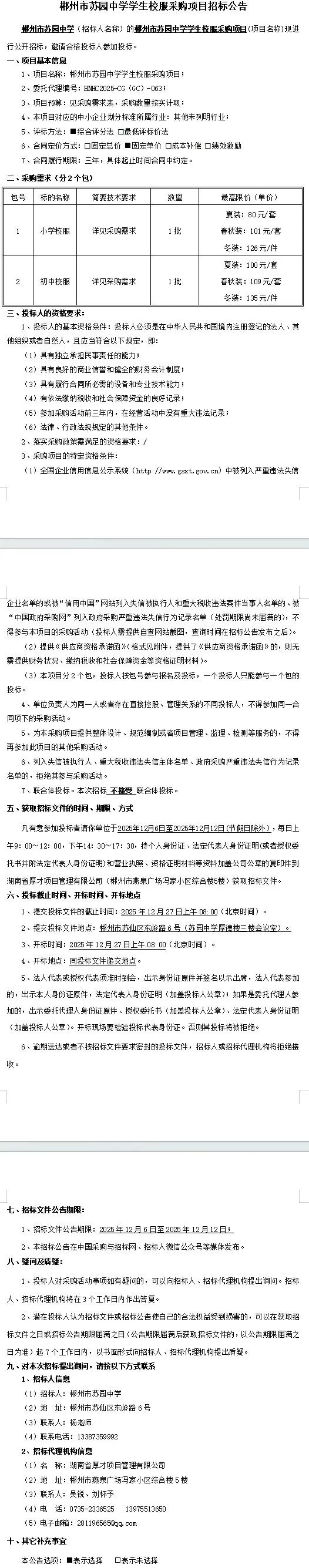
郴州市苏园中学学生校服采购项目招标公告
业主单位:
郴州市苏园中学
类型:
招标采购
地区:
湖南 · 郴州
发布:
2025-12-07 04:26:51
截止:
2025-12-12
产品/服务:
学生校服
、
小学校服
、
初中校服
立即加入AI智能体
全链路投标指引协助,定制信息、下一步操作指引、自动撰写标书、标书评分、合同起草签署等
郴州市苏园中学学生校服采购项目招标公告
附件
供应商资格承诺函附件.doc
END
一审:邓湘涛
二审:李晓军
三审:彭红卫