罗山县灵山镇中心校学生校服选购公告
全链路投标指引协助,定制信息、下一步操作指引、自动撰写标书、标书评分、合同起草签署等
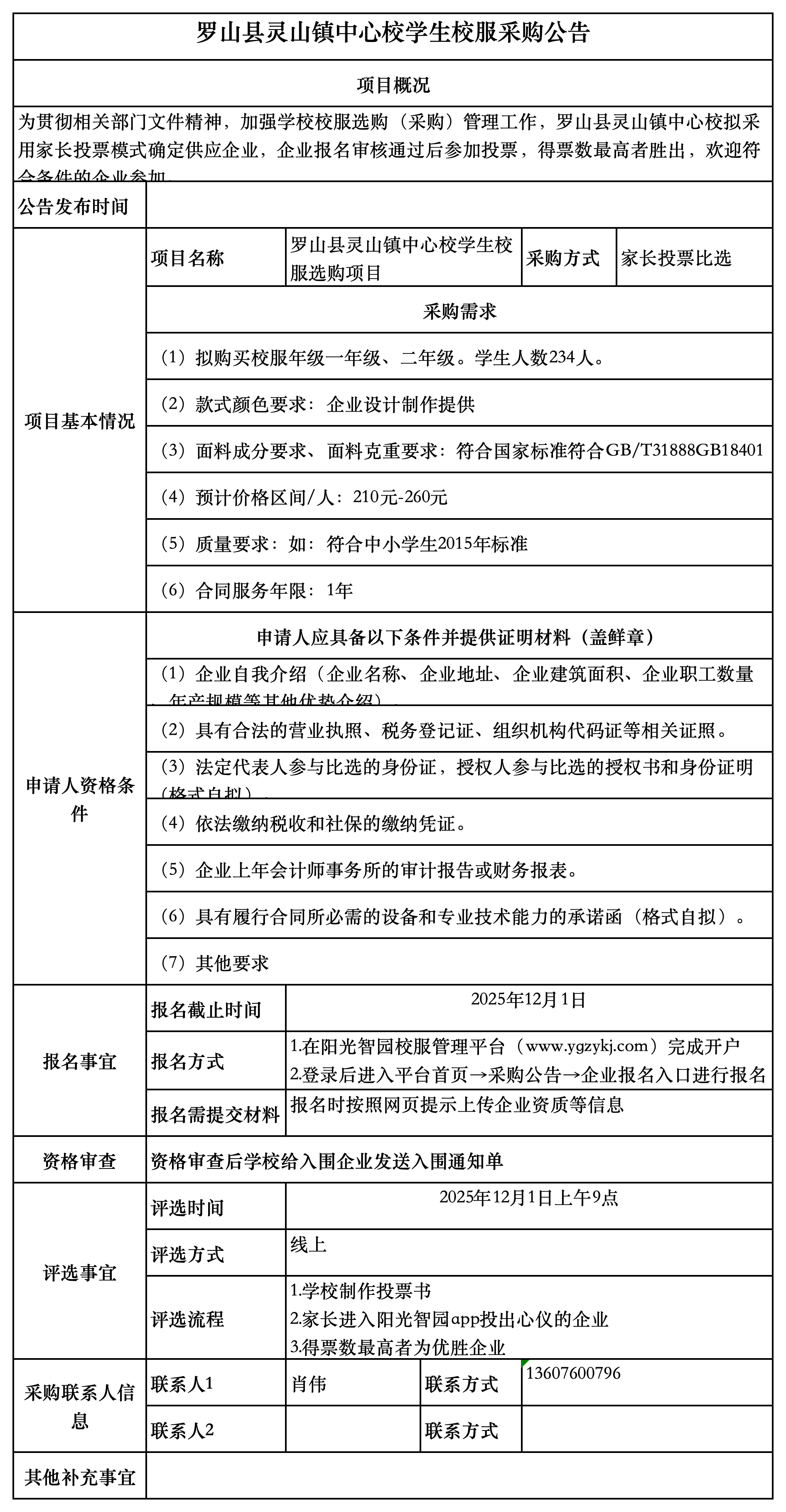
公告内容为:


| 罗山县灵山镇中心校学生校服采购公告 | |||||
| 项目概况 | |||||
| 为贯彻相关部门文件精神,加强学校校服选购(采购)管理工作,罗山县灵山镇中心校拟采用家长投票模式确定供应企业,企业报名审核通过后参加投票,得票数最高者胜出,欢迎符合备件的企业叁加 | |||||
| 公告发布时间 | |||||
| 项目基本情况 | 项目名称 | 罗山县灵山镇中心校学生校服选购项目 | 采购方式 | 家长投票比选 | |
| 采购需求 | |||||
| (1)拟购买校服年级一年级、二年级。学生人数234人。 | |||||
| (2)款式颜色要求:企业设计制作提供 | |||||
| (3)面料成分要求、面料克重要求:符合国家标准符合GB/T31888GB18401 | |||||
| (4)预计价格区间/人:210元-260元 | |||||
| (5)质量要求:如:符合中小学生2015年标准 | |||||
| (6)合同服务年限:1年 | |||||
| 申请人资格条件 | 申请人应具备以下条件并提供证明材料(盖鲜章) | ||||
| (1)企业自我介绍(企业名称、企业地址、企业建筑面积、企业职工数量年产规模笔其他优热个绍) | |||||
| (2)具有合法的营业执照、税务登记证、组织机构代码证等相关证照。 | |||||
| (3)法定代表人参与比选的身份证,授权人参与比选的授权书和身份证明(格式白) | |||||
| (4)依法缴纳税收和社保的缴纳凭证。 | |||||
| (5)企业上年会计师事务所的审计报告或财务报表。 | |||||
| (6)具有履行合同所必需的设备和专业技术能力的承诺函(格式自拟)。 | |||||
| (7)其他要求 | |||||
| 报名事宜 | 报名截止时间 | 2025年12月1日 | |||
| 报名方式 | 1.在阳光智园校服管理平台(www.ygzykj.com)完成开户2.登录后进入平台首页→采购公告→企业报名入口进行报名 | ||||
| 报名需提交材料 | 报名时按照网页提示上传企业资质等信息 | ||||
| 资格审查 | 资格审查后学校给入围企业发送入围通知单 | ||||
| 评选事宜 | 评选时间 | 2025年12月1日上午9点 | |||
| 评选方式 | 线上 | ||||
| 评选流程 | 1.学校制作投票书2.家长进入阳光智园app投出心仪的企业3.得票数最高者为优胜企业 | ||||
| 采购联系人信息 | 联系人1 | 肖伟 | 联系方式 | 13607600796 | |
| 联系人2 | 联系方式 | ||||
| 其他补充事宜 | |||||
